新会政府网微信
中国侨都-新会发布微博
今天是
关怀版
无障碍
网站支持IPV6
首页
魅力新会
政务公开
政务服务
政民互动
工作机构
您现在的位置:
首页
>
政务公开
>
重点领域信息公开
>
住房保障信息公开
>
住保工作
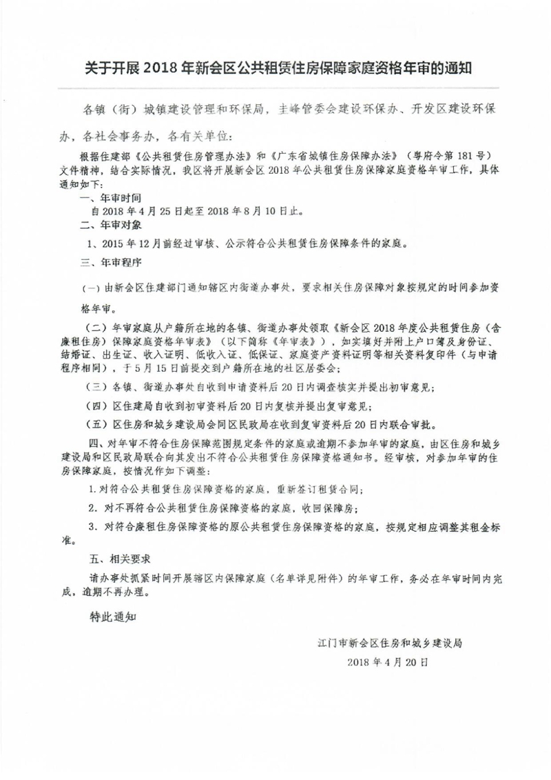
关于开展2018年新会区公共租赁住房保障家庭资格年审的通知
来源:本站 发布日期:2018-05-04
相关附件
相关文章
首页
|
政务公开
|
重点领域信息公开
|
住房保障信息公开
|
住保工作