新会政府网微信
中国侨都-新会发布微博
今天是
关怀版
无障碍
网站支持IPV6
首页
魅力新会
政务公开
政务服务
政民互动
工作机构
您现在的位置:
首页
>
政务公开
>
专题专栏
>
全面推行河长制
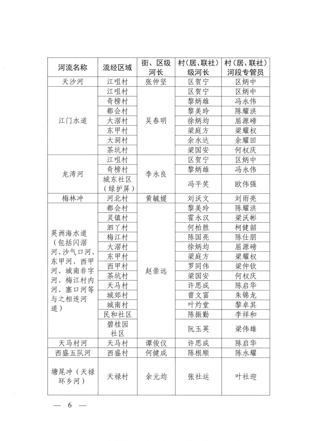
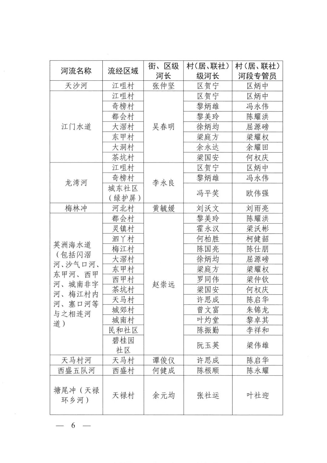
关于调整圭峰会城街(区)级河(湖)长、河长助理以及村(居)级河长名单的通知
来源:本网 发布日期:2019-08-27
相关附件
相关文章
首页
|
政务公开
|
专题专栏
|
全面推行河长制